The key roles that need to be shared between the private and public sectors for the delivery model to be a shared leadership model scheme are Governance and Funding.
Key roles for Private Sector LedThe key roles that may determine a scheme as being “private sector led” are the fact that some funding is provided by the private sector, matched with ownership of assets, as well as responsibility for operation of the scheme (albeit not all roles will necessarily lie with the same private sector party). Private sector led schemes often arise on private developments as a consequence of compliance with planning policy and incorporated into a planning obligation (i.e. as part of a section 106 agreement) to construct a heat network on the site. |
![]() |
Procurement route for Public-Private Shared Leadership
Partnership arrangement are usually very complex and costly to agree and set up. Careful consideration of all the risks and opportunities presented by undertaking the different roles should be made before extensive work to set up a public private partnership arrangement.
Once the Public-Private Shared Leadership arrangements have been agreed, any procurement, for example of an D&B and O&M contractor can then undertaken.
Legal considerations for Public-Private Shared Leadership
A public private partnership will require a robust set of legal documentation and processes with clear assignation of roles and responsibilities between the parties. The Local Authority procured elements of the scheme will need to follow Procurement Regulations (see Guidance on Powers, Public Procurement and State Aid for Heat Network Detailed Project Development Resource), whilst considerations of State Aid and Local Authority Powers must be borne in mind in relation to funding or commercial activities undertaken by the Local Authority
Tax summary of Public-Private Shared Leadership
From both a direct tax and indirect tax perspective, the implications will be similar to those presented in Private led.
Advantages and disadvantages of Public-Private Shared Leadership
The advantages and disadvantages of different models are actually determined by the considering the advantages and disadvantages of taking on particular roles. Having said that, if a project falls into the type B delivery model of shared private-public leadership, it can have the advantage of allowing private sector expertise to mitigate design and operational risk. It can also benefit from low cost public sector finance or demand guarantees. The disadvantage of this Delivery Model type is that higher returns are expected on investments, which may mean additional costs for developers.
A public-private partnership can take many months or years to agree and can make project decisions slow. If this also requires setting up a JV, the time to set up all the necessary legal and commercial arrangements, further extends the project development phase prior to procurement.
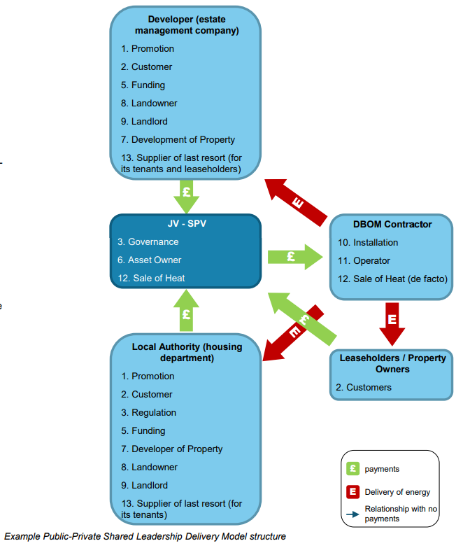
Public-Private Shared Leadership structure
There are many potential structures for Public-Private Shared Leadership schemes. The figure above, shows an example of the parties that may undertake the roles in a Public-Private Shared Leadership delivery model structure. It shows the key monetary and energy flows between the parties, but it does not attempt to show the structure of the different relationships as these are often very bespoke. In this model example, some roles are undertaken by the Developer and some by the Local Authority. There is also a public-private JV which is set up to deal with governance, asset ownership and sale of heat.
