Resource

Business model: Heat network – Public Sector Led

The key roles that determine a scheme as being public sector led are funding (the majority if not all funding being provided by the public sector), asset ownership by the public sector and promotion, which is likely to be almost exclusively undertaken by the public sector.

Business model

This resource is part of a collection

Print Email Share URL LinkedIn

Key roles for Public Sector Led

The key roles that determine a scheme as being public sector led are funding (the majority if not all funding being provided by the public sector), asset ownership by the public sector and promotion, which is likely to be almost exclusively undertaken by the public sector.

In this model it is not uncommon for the Local Authority to undertake most of the 13 roles identified. As a result it is important that the role of Regulation is undertaken where possible by an independent third party, otherwise the scheme has the potential to be a monopoly with limited recourse for customers.

image.png

Public Sector Led Procurement route

As for any private sector led scheme, the Local Authority will need to consider the contractual framework that it puts in place (for example, whether it wishes to procure, services in distinct bundles, such as D&B and O&M and Metering and Supply or whether it wishes to aggregate the provision of services, noting that this may provide a more easily managed suite of contracts, however reduces the flexibility and potential price savings driven from competition (e.g. by re-procuring a services or O&M contract on a rolling basis).

Legal considerations for Public Sector Led

Where funding is provided by the public sector, particular care should be taken around State Aid compliance and applicable restrictions on Local Authority powers (see [Guidance on Powers, Public Procurement and State Aid for Heat Network Detailed Project Development Resource]). These concerns will also arise, for example, where the Local Authority rents land or assets at an undervalue, or undertakes activities with a view to profit.

A local authority will also need to ensure compliance with the Procurement Regulations where applicable (see Guidance on Powers, Public Procurement and State Aid for Heat Network Detailed Project Development Resource).

Tax summary of Public Sector Led

The key tax considerations for a pubic sector model will be as follows:

  • Where the activities take place within a separate Project Vehicle, the direct tax considerations will reflect those discussed in private led

Where the activities entirely occur within a local authority or local authority association, profits may not be chargeable to corporation tax

  • From an indirect tax perspective the key implications will be similar to those presented in private led.
  • Local Authorities have special status for VAT purposes in relation to statutory activities. However, heat network ownership and operation is unlikely to be classified as a statutory activity; therefore this facility is unlikely to apply to heat network related expenditure and income which would consequently be subject to VAT.
  • The recovery of any output VAT charged on supplies of heat or electricity to customers of the Local Authority would depend on the VAT status of those entities or individuals who are recipients of those supplies. For further details, please see private led.

More details of the specific considerations for this model can be found in private led.

Advantages and disadvantages of Public Sector Led

The major advantage of this Delivery Model is that is can realise schemes that fall into the Economic and Socially Economic categories.

The public sector can provide cheaper finance and has lower return thresholds. It also has a remit to reduce fuel poverty and carbon emissions that the private sector may not.

The disadvantage of this Delivery Model is that the public sector may not have the capacity or expertise to deliver the scheme as efficiently as the private sector. There is also a danger that the public sector take on all the roles and customers have limited recourse for any issues.

Example Public-Private Shared Leadership structure

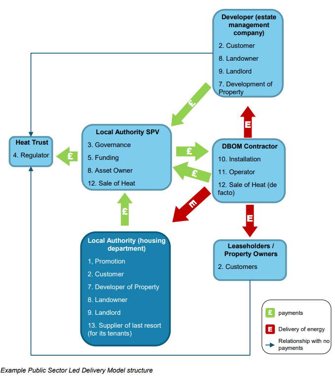
There are many potential structures for Public Sector Led schemes. The figure opposite, shows an example of the parties that may undertake the roles in a Public-Private Shared Leadership delivery model structure. It shows the key monetary and energy flows between the parties, but it does not attempt to show the structure of the different relationships as these are often very bespoke.

In order to comply with Local Government legislation a Local Authority selling heat to any private sector customer will need to set up a delivery vehicle/SPV to do so.

Not all the functions that the Local Authority undertakes will need to fall into this SPV where it is using the Public Sector Led Delivery Model where these are normal functions the Authority would already be undertaking, as shown in the figure opposite.

The Local Authority is also unlikely to undertake all roles, such as Installation. It may well take ultimate responsibility for operation, even though it has a contract for operation and maintenance renewed on a periodic basis.

Register to access the full article

Designed to aid Local Authorities in developing robust, evidence-based plans to enable Net Zero.

Register now

Already have an account? Login

Free UK Local Authority access

Register now
  • Guest preview of selected publicly available resources
  • Full library of 1,000+ articles
  • CPD accredited e-learning courses
  • Case studies
  • Discussion forum